2、公民同招 。公办、民办学校同步登记报名,同步招生录?。?同步注册学籍 。
四、工作日程
5月26日(周四),区教育局完成对区域内公办、民办初中学校招生入学工作材料的审核备案工作 。
5月27日(周五)起,民办初中学校发布招生简章 , 明确招生入学登记相关事项 。
5月28日(周六)至5月29日(周日),跨区就读的小学毕业生回户籍所在区教育局指定地点报名登记 。
6月4日(周六)至6月5日(周日),民办一贯制学校征求本校小学毕业生直升初中部意愿,学生监护人办理相关手续并签字确认 。
6月8日(周三),区教育局公布民办初中学校、区内热点公办初中学校电脑随机派位计划 。
6月11日(周六)至6月12日(周日),小学毕业生填报电脑派位志愿 。
6月25日(周六),秦淮区原秦淮区域公办初中学位派定 。同步进行民办初中学校、区内热点公办初中学校和南京外国语学校电脑随机派位,并公布结果 。
6月26日(周日) , 市教育局开通电脑派位结果网络查询 。
7月2日(周六) , 南京外国语学校组织语言能力测评 。
6月26日(周日)至7月6日(周三)期间,被电脑随机派中或通过南京外国语学校语言能力测评的学生及其监护人到相关学校 , 现场办理录取确认手续 , 截止时间为7月6日17:00 。
8月10日(周三)前 , 公办、民办初中学校发放入学通知书(或公布新生名单),完成招生工作 。
备注:以上日程如因疫情防控等原因发生变化,将第一时间向社会公布 。
五、工作要求
(一)加强组织领导
区教育局和各初中学校成立招生工作领导小组,做好招生宣传工作和政策解释工作,规范、平稳地做好2022年秦淮区初中招生工作 。进一步强化招生期间防疫要求,确保校园防控工作安全、有序 。
(二)落实责任监督
各初中校承担招生工作的主体责任,主动接受社会监督 。区教育局加强招生过程的管理和监督 。对于各种违规招生的行为一经查实,坚决按照《2022年全市义务教育招生入学工作实施意见》及相关政策要求予以处理 。
(三)加强宣传引导
区教育局要深入细致解读本区入学政策 。各初中校结合学校实际积极宣传优质均衡发展成效,努力为儿童少年接受公平而有质量的教育创造条件 。
六、其他
1、本办法由秦淮区教育局负责解释 。
2、招生咨询电话:52650655;招生监督电话:52650626 。
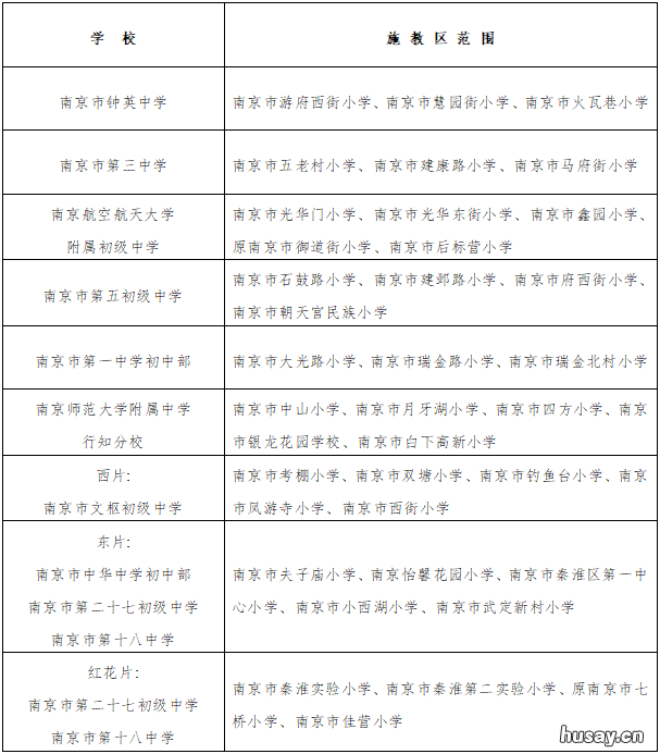
附件:2022年秦淮区公办初中施教区范围
【2022南京秦淮区初中招生入学工作实施办法 南京秦淮区初中学区划分2020】

文章插图
- 2022年青岛公安为中高考生身份证换补业务提供便捷通道
- 2022湖北高考志愿填报时间及方法一览 2022湖北高考志愿填报时间
- 2022年湖北省高考成绩什么时候公布 2021年湖北高考成绩今起陆续公布
- 2022青岛中高考考生补办身份证多久取证? 青岛中学2021年高考
- 2022青岛中高考考生身份证换证可以邮寄办理吗? 2021年青岛有多少学生参加高考
- 2022湖北高考成绩查询时间什么时候 2022湖北高考成绩查询系统入口
- 2022年青岛市中高考生身份证应急办理通道什么时候开启? 2022年青岛市高考生有多少人
- 天津积分落户申请材料上传要求2022 天津积分落户申请材料清单
- 2022年青岛中高考考生身份证现场办理优先受理吗? 2021年青岛有多少高考学生
- 2022杭州5月小客车增量指标申请资格审核结果一览 2021年杭州小客车增量指标
