
文章插图
沛县哪个药店可以刷徐州医保
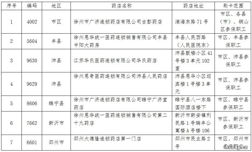
市区、各县(市)、沛县“市内互认”定点零售药店

文章插图
市区、沛县双定点零售药店
序号
编码
地区
药店名称
药店地址
刷卡范围
1
4001
市区
徐州市广济连锁药店有限公司广济堂药店
徐州市云龙区大同街天成国贸中心1-1J10
市区、沛县参保职工
2
4002
市区
徐州市广济连锁药店有限公司古彭药店
徐州市淮海东路71号
市区、沛县参保职工
3
4005
市区
徐州市普济药店
徐州市泉山区荣景盛苑A2号楼1-106
市区、沛县参保职工
4
4013
【沛县哪个药店可以刷徐州医保 江苏省徐州市沛县医保的电话号码】市区
徐州恩华统一医药连锁销售有限公司第八药店
徐州市解放南路与和平路交叉口
市区、沛县参保职工
5
4015
市区
徐州恩华统一医药连锁销售有限公司第十八药店
徐州市煤港路16号滨湖城市花园1#-1-104、105、106、107、108
市区、沛县参保职工
6
4016
市区
徐州市中新大药房
徐州市解放路199号
市区、沛县参保职工
7
4022
沛县
徐州市广济连锁药店有限公司同乐药店
沛县大屯矿区工商商贸综合楼一楼103房
市区、沛县参保职工
8
4035
市区
徐州市广济连锁药店有限公司康安药店
徐州市解放南路延长段天助综合1楼
市区、沛县参保职工
9
4039
市区
徐州一乐诺佳医药连锁有限公司一乐药店
徐州市复兴北路12号
市区、沛县参保职工
10
4046
市区
徐州市常乐药店有限公司
徐州市泉山区淮海西路新都佳苑A#-1-105-1
市区、沛县参保职工
11
4057
市区
徐州恩华统一医药连锁销售有限公司鹊风药店
徐州经济技术开发区徐海路高铁站北徐州市农科院西门南侧临鲲鹏路科二楼一楼7号、8号门面
市区、沛县参保职工
12
4060
市区
徐州市广济连锁药店有限公司健生药店
徐州市医药高等职业技术学校南门综合楼1楼
市区、沛县参保职工
13
4061
贾汪区
徐州市广济连锁药店有限公司慈仁药店
徐州市贾汪区民和街前委路南侧原人保局西侧1618商铺1幢1单元109、110
市区、沛县参保职工
14
4066
市区
徐州康源药房连锁有限公司万达药店
徐州市云龙区徐州云龙万达广场SOHO6号楼1-144、1-145、1-146、1-147
市区、沛县参保职工
- 江苏省省内异地联网购药定点零售药店名单 江苏省异地联网购药定点零售药店名单
- nassau是哪个国家的 nase是哪个国家
- 2021沛县城乡居民养老保险缴费标准 2021沛县居民医保缴费
- 2021沛县城乡居民养老保险费缴费政策和申报缴费指南 2021沛县城乡居民养老保险费缴费基数
- 什么颜色能配成红色 哪个颜色可以配成红色
- 1660比1060强多少 1660和1060哪个好啊
- 新冠疫苗加强针和变异株二代针先打哪个? 新冠疫苗可以防变异株吗
- 徐州哪个银行可以交居民医保 徐州社保哪个银行可以交费
- 2021沛县城乡居民医疗保险费申报缴费指南 沛县2021年合作医疗
- 沛县核酸检测采样点 沛县人民医院核酸检测结果
