
文章插图
》》》2022年11月天津竞价成功后怎么获取指标证明文件?
已结清成交价款的买受人,可于2022年12月5日起,在天津网上办事大厅自行下载打印指标证明文件,或者到政务服务窗口领取指标证明文件 。
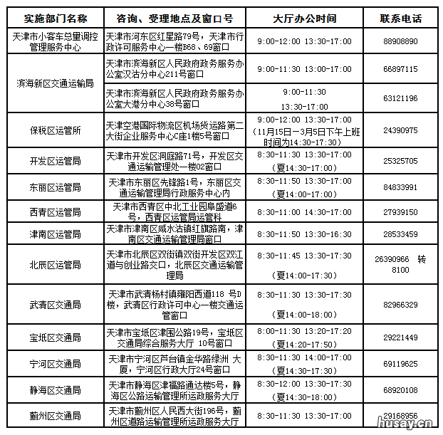
天津小客车指标服务窗口:

文章插图
其他事项:
?。ㄒ唬┚杭刍疃探谒痉ú棵殴ごΦ募喽较陆?。
?。ǘ┨旖蚴行】统翟隽恐副昃杭鄣南喙叵晗甘孪睿?可登陆竞价系统查询《天津市小客车增量指标竞价指引》 。
【11月天津竞价成功后怎么获取指标证明文件? 天津竞价12月】 ?。ㄈ┳裳缁埃?22-12345
- 天津疫情期间验车预约电话 天津机动车预约检验
- 11月天津竞价成功尾款什么时候结清? 天津4月竞价
- 11月天津竞价失败保证金什么时候退还? 天津竞价保证金多久能退回
- 11月天津竞价结果是多少钱 天津11月竞拍价格是多少
- 11月天津竞价结果 天津竞价
- 11月天津竞价结果最新消息 天津12月竞价结果
- 11月26日重庆万州区域核酸筛查安排 万州核酸检测
- 天津“交管12123”手机APP车检预约流程 天津交管12123客服电话
- 11月24日北碚新增病例活动轨迹公布 11月24日北碚新增病例活动轨迹查询
- 11月22日—23日奉节新增病例在渝活动轨迹公布 奉节确诊一例
