
文章插图
工商银行、建设银行、农业银行、中国银行、中国邮政储蓄银行发布公告称,将于2020年8月25日起对符合转换条件的存量浮动利率个人住房贷款批量转换为LPR定价 。
公告同时表示,批量转换完成后,若对转换结果有异议,可于2020年12月31日(含)前通过手机银行自助转回或与贷款经办行协商处理 。
此前7月20日 , 交通银行已经发布公告,将于2020年8月21日对尚未转换为贷款市场报价利率(LPR)或固定利率的存量浮动利率房贷,统一调整为LPR浮动利率加减点方式 。
易居研究院智库中心研究总监严跃进表示,到8月底 , 各类购房者的房贷就会自动调整为 LPR 的计算方式,有效地提高了存量贷款换锚的工作效率,也减轻了双方的成本 。建议银行相关部门编制客户咨询的答复指南,应对8月份调整完毕后可能产生的份咨询量密集增加等情况 。

文章插图
来源:中国工商银行官网

文章插图
来源:中国建设银行官网

文章插图
【五大行8月25日起对个人房贷统一转换为LPR定价】来源:中国银行官网

文章插图
来源:中国农业银行官网

文章插图
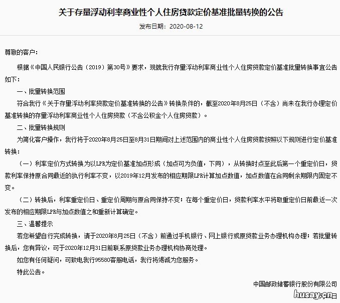
来源:中国邮政储蓄银行官网
- 银行个人房贷将统一转换为LPR定价的范围是什么 个人住房贷款转换什么意思
- 银行个人房贷将统一转换为LPR定价的规则是什么 个人住房贷款转换什么意思
- 冬季奥运会七个大项的名称 冬季奥运会的十五大项的名称
- xbox国行有必要解锁吗 xbox国行有必要解锁吗知乎
- 徐州60岁以上人群是否需要进行加强免疫? 徐州60岁以上人群是否需要进行体检
- 徐州3-17岁人群是否可以进行加强免疫? 徐州3-17岁人群是否可以进行加油优惠
- 徐州热力总公司哪些银行可以缴费 徐州市热力公司
- 徐州禁区通行证办理2021 2020年徐州货车通行证
- 江苏徐州货车通行证网上申请入口 江苏徐州货车通行证网上申请要多久
- 2022年上半年徐州市区货车禁区通行证办理方式 徐州货车禁区图
