
文章插图
职工基本医疗保险
(一)普通门诊统筹

文章插图
一个年度内 , 参保人员发生的符合规定的普通门诊医疗费用(不含已经享受过其他门诊统筹待遇的部分) , 起付标准统一为每年度1500元,最高限额在职人员3500元、退休(退职)人员4500元、建国前参加革命工作的老工人5500元以内,对超过起付标准但在最高限额以内的普通门诊医疗费用,院前急救以及在社区卫生服务机构、一级医疗机构等首诊医疗机构就医发生的,由医保基金补贴70%,按规定办理转诊手续在二、三级医疗机构就医发生的 , 由医保基金补贴50%
?。ǘ?城乡居民“高血压糖尿病”门诊用药保障待遇

文章插图
?。ㄈ┟耪锾囟ú〔怪?

文章插图
【常州医保报销比例 常州社保医保报销比例】 ?。ㄋ模┟耪锎蟛〔怪?

文章插图
二、居民医保住院待遇 :
一个结算年度内,参保人员持省社保卡住院发生的符合规定的医疗费用,超过起付标准后,医保统筹基金按比例予以支付 。

文章插图
三、居民医保基金的最高支付限额
2019 年度,居民医保基金支付范围的医疗费用累计最高限额为 25 万元,超过 最高限额的部分由个人承担 。对连续参保缴费满 5 年且继续参保的人员 , 居民医保 基金最高支付限额在当年基础上增加 5 万;中断参保缴费的 , 按重新参保处理,连 续参保缴费年限重新计算 , 基金最高支付限额恢复至重新参保当年的基准限额 。
四、居民医保其它待遇政策
(一)居民医保城乡居民大病保险待遇

文章插图
?。ǘ疤匾┎怪贝?

文章插图
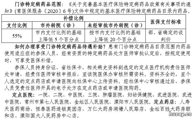
(三)“门诊特定病药品”待遇

文章插图
?。ㄋ模┚用褚奖I?。
对连续参加居民医保满 1年的人员,实行生育医疗费 用补助 。保险年度内发生符合计划生育规定的生育医疗费用,由居民医保基金按规定支付 。其中,住院分娩费用按住院结算办法支付,符合规定的住院分娩医疗费用实际补偿 比例如低于 70%的 , 补足至 70% 。产前检查费用纳入普通门诊统筹支付范围 。本地生育待遇刷卡直接结算 。
?。ㄎ澹┬律用褚奖W匪荼ㄏ?。
符合享受追溯报销待遇的新生儿,在参保缴费成功前发生的符合规定的医疗费用先自行垫付,待缴费成功后,再持省社保 卡、费用票据等相关资料回本地生育医院重新结算 。
?。┨厥馊嗽庇醚奖VЦ洞?。
患有血液系统恶性肿瘤、血友病和再生障 碍性贫血,经由市中心血站核准不能享受血站免费用血 , 或者超出免费用血额度的,按照自付 40%的比例将规定的用血的项目纳入医保范围 。如何办理手续?患有以上三种疾病的参保人员需用血的,由二级以上医保定点 医疗机构肿瘤、血液科副主任以上医师确认后,携带病历、身份证复印件等至医师 所在医院的医保办办理相关手续 。
- 常州医疗保险缴费年限 常州医疗保险缴费年限是多少
- 常州市单位和个人社保缴费基数 常州职工社保缴费基数
- 常州市各区社保卡办理网点一览 常州市社会保障卡管理服务中心
- 常州网上查询社保卡办理进度 江苏省常州市社保卡查询
- 常州市街道办地址及电话一览 常州街社区电话
- 常州养老保险缴费基数 常州养老保险缴费基数4350,退休后拿多少
- 常州市社保经办机构地址及联系电话 常州市社保经办机构地址及联系
- 常州市办理社保卡地址及联系电话一览 常州市办理社保卡地址及联系电话号码
- 常州市网上登陆社保须知 常州市社会保险网上服务平台
- 常州市社保卡的挂失、解除挂失 社保卡不慎挂失怎么解除挂失
