
文章插图
根据《自治区教育厅关于做好2022年秋季学期全区幼儿园招生工作的通知》(桂教基教[2022]15号)精神,结合我园实际,为做好我园招生报名工作,现将有关招生事项公布如下:
园所介绍
南宁市良庆区第三实验幼儿园
南宁市良庆区第三实验幼儿园是一所全日制公办幼儿园,幼儿园位于龙堤路和博艺路交汇处 , 门牌号为南宁市良庆区博艺路2-1号 。
南宁市良庆区第三实验幼儿园体强分园
南宁市良庆区第三实验幼儿园体强分园是一所全日制公办幼儿园 , 是南宁市良庆区第三实验幼儿园分园 , 地处南宁市五象核心区内,位于南宁市良庆区石排岭路6号 。
南宁市良庆区歌海路幼儿园
南宁市良庆区歌海路幼儿园是一所全日制公办幼儿园,地处南宁市五象核心区内,位于南宁市良庆区平乐大道16号 。
招生范围
1.户籍、家庭住址(《房屋所有权证》《不动产权证》或《购房合同》,下同)在南宁市城区范围内的适龄儿童;
2.通过南宁市认定的A、B、C、D、E类高层次人才、创新创业团队建设和重点产业企业培育发展人才、良庆区高层次基础教育人才、驻邕部队军人以及其他政策规定的特殊工作的直系子女、良庆区户籍建档立卡贫困家庭子女;
3.良庆区户籍符合拆迁安置条件的子女;
4.符合条件的进城务工人员随迁子女 。
招生对象
2018年9月1日—2019年8月31日之间出生的年满三周岁、身体健康(无慢性病、传染?。⒖烧2渭蛹寤疃氖柿涠?。
【2022年南宁市良庆区第三实验幼儿园招生公告 2022年南宁市良庆区第四实验幼儿园玉象分园】招生班额

文章插图
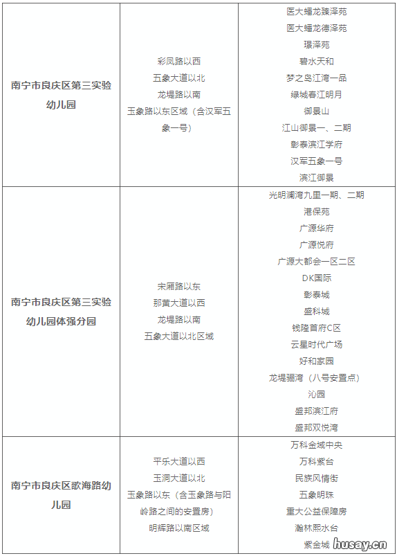
招生地段及小区

文章插图
- 2022年CETV暑假安全第一课直播
- 合肥市葛大店小学2022年秋季转学生登记办理须知 合肥市葛大店小学北校区
- 合肥市莲花小学2022年招生咨询电话 合肥莲花小学入学条件
- 合肥市五一小学2022年秋季招生简章 合肥市五一小学2022年校长
- 合肥市贵阳路小学2022年招生简章 合肥市贵阳路小学2021年招生
- 2022年秋季56中学小学部一年级招生须知 小学大概什么时候开学56年级
- 合肥市少儿艺术学校教育集团2022年秋季一年级新生招生公告 合肥市少儿艺术学校教师招聘
- 2022年度广州公积金调整可以不调吗 广州公积金基数上调
- 2022年度广州公积金年度调整要求 2021年广州住房公积金
- 2022年7月北京丰台金璟阳光苑共有产权房选房地点及温馨提示
